EtherCAT总线协议转换网关案例
智慧港口倍福PLC和欧姆龙CJ2M系列PLC通过协议转换网关进行通讯去控制DeviceNet从站设备案例

一、案例背景与项目痛点
案例背景
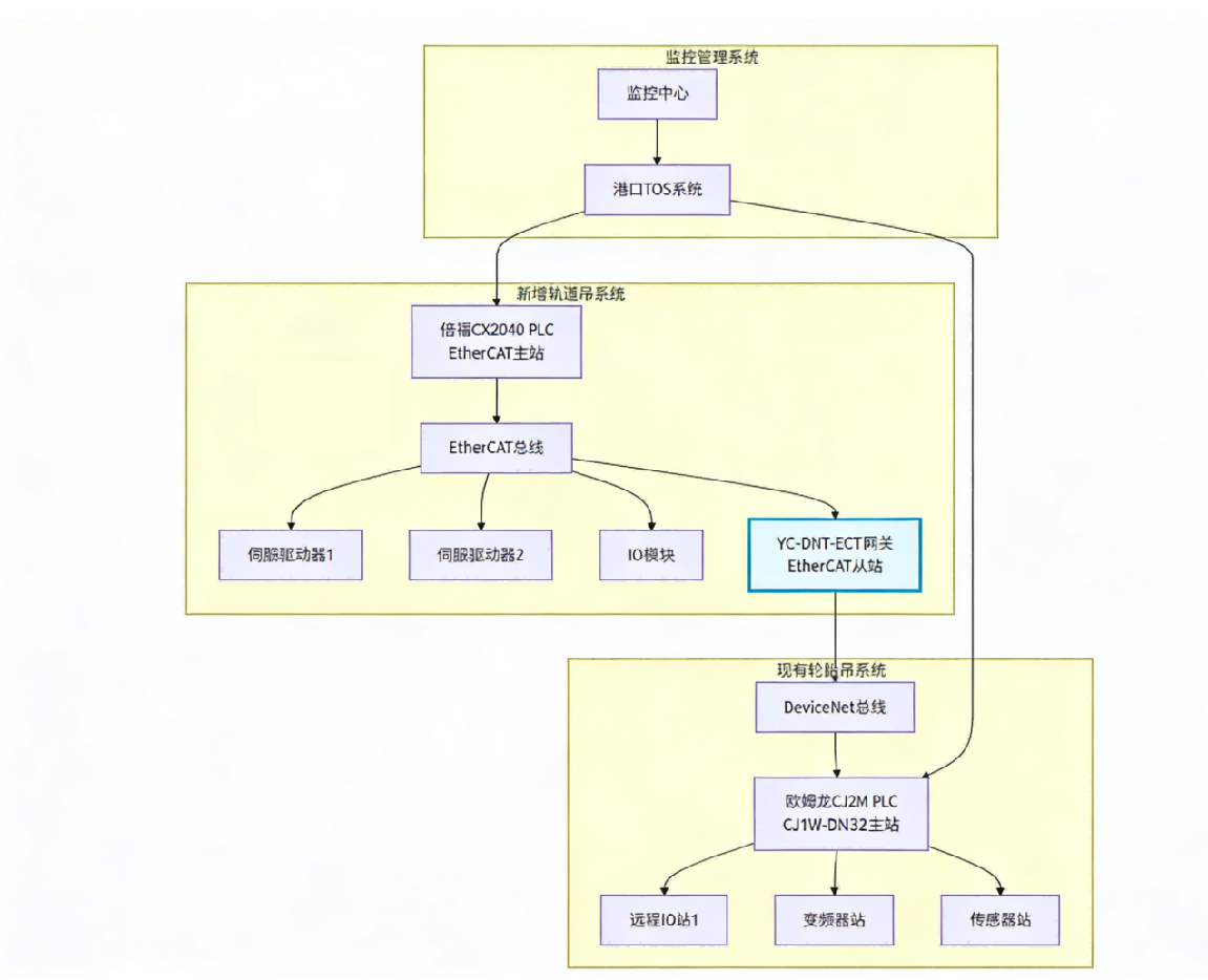
某大型现代化集装箱港口正在推进智慧港口建设,为提升作业效率和设备协同水平,计划将新增的自动化轨道吊系统与现有轮胎吊系统进行深度融合。新增轨道吊采用倍福CX2040系列PLC作为主控制器,通过EtherCAT总线实现对伺服驱动、传感器等设备的精确控制;而现有轮胎吊系统采用欧姆龙CJ2M系列PLC作为控制核心,通过CJ1W-DN332模块作为DeviceNet主站管理各类现场设备。
项目痛点
1. 协议壁垒阻碍系统集成:倍福PLC采用EtherCAT以太网协议,欧姆龙系统使用DeviceNet现场总线,两种协议在物理层、数据链路层和应用层均不兼容,无法直接通信。
2. 数据孤岛影响作业协同:轨道吊与轮胎吊之间无法实时交换作业指令、设备状态和位置信息,导致调度效率低下,集装箱转运过程存在等待时间。
3. 安全连锁机制缺失:两套独立系统间缺乏硬件级安全连锁,紧急停机、防碰撞等安全功能无法跨系统联动,存在安全隐患。
4. 维护成本居高不下:需要分别维护两套独立的控制系统,技术人员需掌握多种编程和维护技能,备品备件库存种类繁多。
5. 系统扩展性受限:未来新增设备或系统升级时,受限于现有网络架构,难以实现灵活的系统扩展。
二、解决方案:远创智控YC-DNT-ECT协议转换网关
协议转换网关功能简介
远创智控YC-DNT-ECT是一款高性能的工业网关,专为解决EtherCAT与DeviceNet协议间的互操作性问题而设计:
1. 双向协议转换功能:实现EtherCAT与DeviceNet协议间的双向数据透明传输,支持多种数据类型的自动转换。
2. 双从站架构设计:在EtherCAT侧作为从站设备,在DeviceNet侧也作为从站设备,这种智能网关设计使其能够无缝嵌入现有系统。
3. 高性能数据采集能力:作为高效的数据采集器,支持最大1440字节的输入输出数据交换,刷新周期可达毫秒级。
4. 丰富的诊断功能:提供LED状态指示、网络诊断参数访问,支持断线自动重连机制。
5. 灵活的配置方式:支持网页配置和专用配置工具,参数配置简单直观,支持在线调试功能。
系统结构拓扑图
三、实施过程
实施步骤
1. 网络分析与规划阶段
- 分析现有DeviceNet网络拓扑结构,确定网络负载和扩展能力
- 规划EtherCAT网络架构,确定扫描周期和同步机制
- 制定详细的数据映射表和通讯协议
2. 硬件安装与连接
- 将YC-DNT-ECT网关安装在控制柜内合适位置
- 连接EtherCAT端口至倍福PLC的EtherCAT总线
- 连接DeviceNet端口至现有DeviceNet网络
- 配置终端电阻和网络参数
3. 软件配置与组态
- 在倍福TwinCAT环境中导入网关ESI文件
- 配置EtherCAT从站参数和PDO映射
- 在欧姆龙CX-Programmer中配置DeviceNet从站参数
- 设置网关网页配置参数,建立双向数据映射
4. 数据映射配置
- 配置DeviceNet输入数据到EtherCAT输出的映射
- 配置EtherCAT输入数据到DeviceNet输出的映射
- 设置数据转换规则和字节顺序
- 配置看门狗和故障处理机制
5. 系统调试与优化
- 进行单元测试,验证单向数据通信
- 进行集成测试,验证双向数据交换
- 优化通讯周期和同步参数
- 进行72小时连续运行测试
四、应用效果对比
五、行业应用前景
1. 新能源锂电池制造行业
锂电池生产线的涂布、辊压、分切、模切等工序设备通常来自不同厂商,采用多种工业协议。物联网网关能够实现:
- 不同品牌设备的数据采集与集成
- 生产参数的实时监控与优化
- 质量追溯数据的完整采集
2. 智能物流仓储行业
随着电商和新零售的发展,智能仓储需求快速增长:
- AGV调度系统与仓储管理系统的数据交互
- 多品牌输送线设备的协同控制
- 仓库环境监控与设备状态管理
3. 食品饮料包装行业
高速包装生产线对设备协同要求极高:
- 灌装机、贴标机、装箱机的同步控制
- 生产线效率实时监控与优化
- 符合FDA和GMP规范的数据追溯
六、总结
远创智控YC-DNT-ECT协议转换网关在集装箱港口的成功应用,展示了工业网关在现代工业自动化系统中的重要价值。作为智能网关和数据采集器,它不仅解决了EtherCAT与DeviceNet协议间的互联问题,更为港口设备协同、数据集成和智能管理提供了技术基础。
该解决方案的优势体现在:
1. 经济性:保护现有设备投资,避免系统整体替换的高昂成本
2. 灵活性:双从站设计使其能够适应各种复杂的网络环境
3. 可靠性:工业级设计确保在港口恶劣环境下的稳定运行
4. 扩展性:为未来系统升级和功能扩展预留空间
随着工业4.0和智能制造的发展,这种能够打破协议壁垒、实现数据融合的物联网网关将在更多行业发挥关键作用。它不仅是一个简单的协议转换设备,更是构建数字化工厂、实现智能制造的重要基础设施。企业应重视这类技术在产品选型和系统规划中的应用,以提升系统集成度和运营效率,增强市场竞争力。
未来,随着5G、边缘计算等技术的发展,智能网关将融合更多功能,成为工业互联网体系中的重要节点,为各行业的数字化转型提供更强有力的支撑。
《具体内容配置过程及其他相关咨询请与武工留言交流》
EtherCAT主站协议转换网关
智慧港口倍福PLC和欧姆龙CJ2M系列PLC通过协议转换网关进行通讯去控制DeviceNet从站设备案例
EtherCAT转Modbus RTU 网关:实现通用机械加工异构设备无缝通信
EtherCAT转Modbus RTU:智能仓储AGV与输送线通信互联改造打通汇川控制器与传感器数据链路
EtherCAT转Modbus RTU:工业网关实现倍福PLC与电芯电压传感器通信互联
EtherCAT转EtherCAT协议转换网关实现欧姆龙PLC与汇川PLC通讯的配置案例
快递分拨中心西门子S7-1500PLC通过EtherCAT主站转Profinet工业智能网关与多个伺服驱动器进行通讯解决方案案例
CC-Link IE FB转EtherCAT协议转换网关实现台达伺服与三菱PLC通讯的配置案例
CC-Link IE FB转EtherCAT协议转换网关实现汇川PLC与三菱PLC通讯在机械设备制造厂的应用案例










